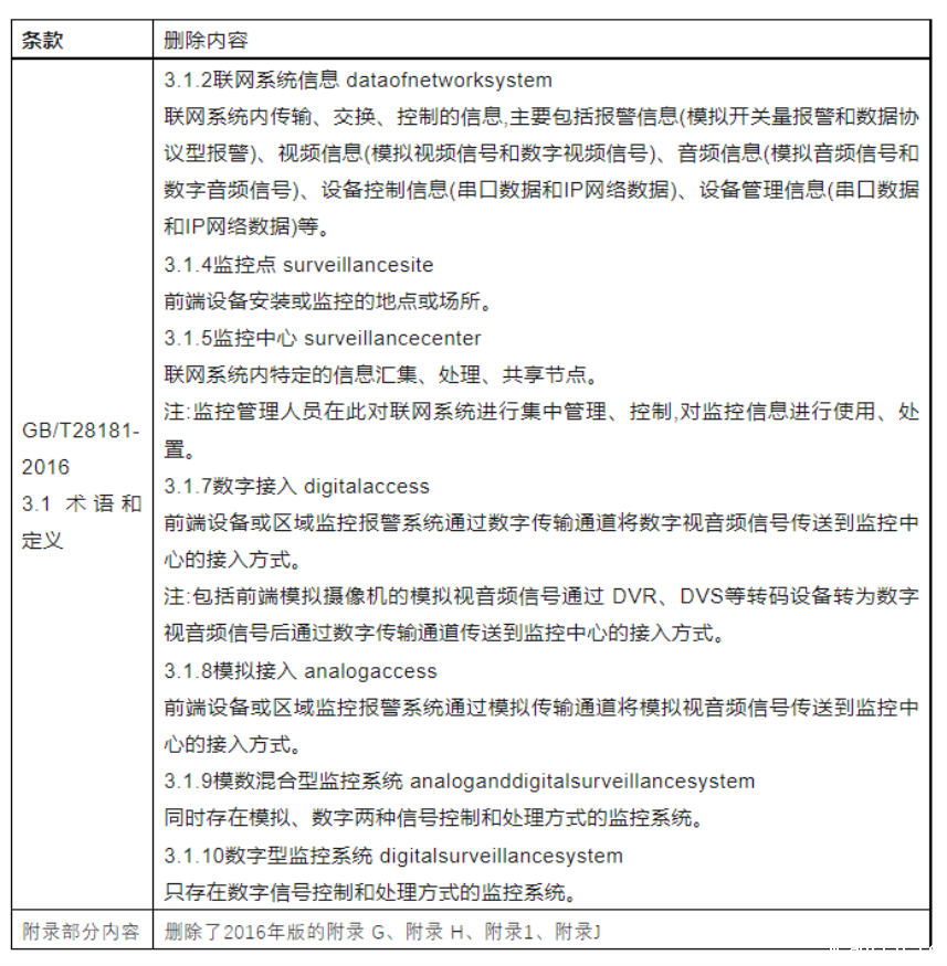
【行业资讯】国标GB/T28181-2022下个月正式实施,...
新版国家标准GB/T28181-2022《公共安全视频监控联网系统信息传输、交换、控制技术要求》已于2022年12月30日发布,下个月初(2023年7月1日)就将正式实施了。国家标准GB/T28181-2022《公共安全视频监控联网系统信息传输、交换、控制技术要求》规定了公共安全视频监控联网系统(以下简称“联网系统”)的互联结构,传输、交换、控制的基本要求和安全性要求,以及控制、传输流程和协议接口等技术要求。适用于公共安全视频监控联网...




